客户在选择网站建设服务商时,要关注两个关键点,一个是能否实现自己的网站构想,另一个是费用预算!不少客户会咨询多家网络机构以获取报价,然而各家机构的收费方案差异显著,令许多客户感到困扰。究竟制作一个网站需要投入多少成本呢?
网建公司小编帮你了解:
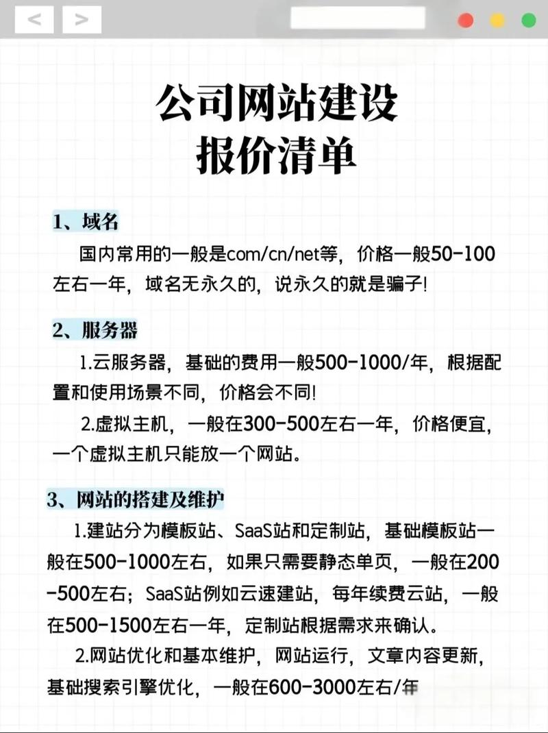
1。网站域名费

获取网站地址有两种途径。一种途径是购置现成的域名,这类域名多数先前已积累了一定的影响力,能为网站后续管理提供显著帮助。但这类域名的费用相当高,通常从数百元到数千元不等。另一种途径是自行申请新的域名,不同的域名后缀对网站后续管理效果有差异,申请费用也各不相同。
2。网站设计成本

网站制作的花费差异显著,小型机构的收费通常较为低廉,原因是多数情况下单人承担全部工作内容。考虑到工作性质的不同,北京地区规模较大的网络公司提供的报价普遍偏高,因此各家企业的网页设计开销彼此之间差别悬殊。

3。网站空间成本

网站服务器的选择,存储空间的容量,都会决定响应式网站的整体费用,10兆空间和500兆空间的费用差异十分显著。
4。网站建设成本

常规网页制作涵盖产品通告平台,数据收集渠道等找人做网站需要多少钱,同类服务商给出的价格通常差别不大,然而若对开发速度有更高期待,则需运用含多个内容板块的架构,比如产品通告平台、交流区、用户登记平台等,承建商的开销会显著增加,整体而言,工程越繁复,价格越昂贵,基础型项目收费则较为便宜,此外,网页采用的技术语言也具有决定性作用。
5。网站建设后期保护费用
网站建成之后需要维护保养,涵盖日常维护与内容更新,还有网络宣传方案制定,以及搜索引擎优化推广等等环节。不过,有些负责制作网站的企业,仅仅是为了让客户看起来更体面,实际维护的工作量并不大。

网站建设没有固定模式,每家客户的方案都是单独设计找人做网站需要多少钱,针对特定需求。直接对比网站开发费用没有意义,需要从价值与价格比例来评估
我们专精于高级网站建设,负责小程序的制作、软件系统的个性化开发、程序缺陷的纠正、智能设备的编程、各种数据交互通道的构建等业务。拥有十多年的技术积累,每个工程都保证令客户完全满意,多进行一次比较,定能为您带来更多价值!

